Active and preferred
RoHS準拠
鉛フリー

IRS2181S

600 V high-side and low-side gate driver IC 
EA.
在庫あり

Content could not be loaded

Unfortunately, we were unable to load the content for this section. You may want to refresh the page or try again later.

Product details

  • VBS UVLO (On)
    8.9 V
  • VBS UVLO (Off)
    8.2 V
  • VCC UVLO (On)
    8.9 V
  • VCC UVLO (Off)
    8.2 V
  • アイソレーション タイプ
    Functional levelshift JI (Junction Isolated)
  • コンフィギュレーション
    High-side and low-side
  • チャネル
    2
  • 伝搬遅延オフ
    220 ns
  • 伝搬遅延オン
    180 ns
  • 入力 Vcc
    10 V to 20 V
  • 出力電流 (Source)
    1.9 A
  • 出力電流 (Sink)
    2.3 A
  • 認定
    Industrial
  • 電圧クラス
    600 V
OPN
IRS2181STRPBF
製品ステータス active and preferred
インフィニオンパッケージ
パッケージ名 N/A
包装サイズ 2500
包装形態 TAPE & REEL
水分レベル 2
モイスチャーパッキン DRY
鉛フリー Yes
ハロゲンフリー Yes
RoHS準拠 Yes
Infineon stock last updated:
EA. 在庫あり

製品ステータス
Active
インフィニオンパッケージ
パッケージ名 -
包装サイズ 2500
包装形態 TAPE & REEL
水分レベル 2
モイスチャーパッキン DRY
鉛フリー
ハロゲンフリー
RoHS対応
EA.
在庫あり
EiceDRIVER™ 600 V high and low side gate driver IC with typical 1.9 A source and 2.3 A sink currents in 8 Lead SOIC package for IGBTs and MOSFETs . Also available in 8 Lead PDIP, 14 Lead SOIC, 14 Lead PDIP, and 14 Lead MLPQ 4X4.For the new version with our SOI technology we recommend 2ED2181S06F , providing integrated bootstrap diode, better robustness and higher switching frequency

機能

  • Floating channel for bootstrap op.
  • Fully operational to +600 V
  • Tolerant to neg. transient volt.
  • dV/dt immune
  • Gate drive supply: 10 V to 20 V
  • Undervolt. lockout for both channel
  • 3.3 V & 5 V input logic compatible
  • Matched prop. delay for both chan.
  • Logic & power ground +/- 5 V offset
  • Lower di/dt gate driver
  • Output source capability 1.4 A
  • Output sink capability 1.8 A

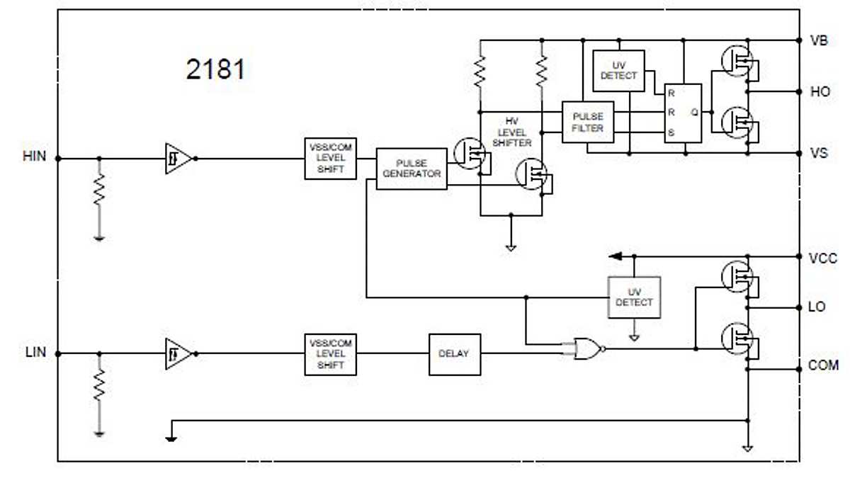
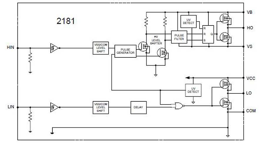
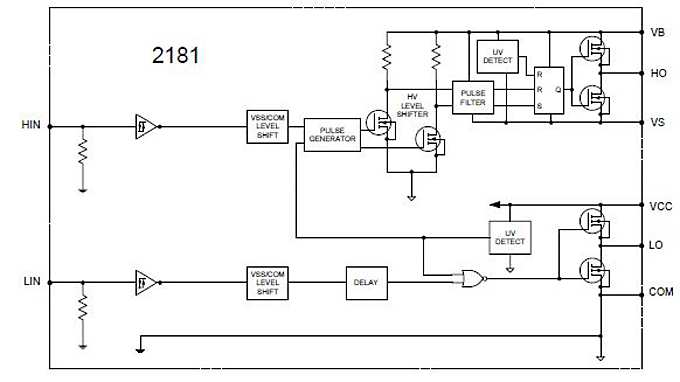
Circuit_Diagramm_IRS2181
Circuit_Diagramm_IRS2181
Circuit_Diagramm_IRS2181 Circuit_Diagramm_IRS2181 Circuit_Diagramm_IRS2181

ドキュメント

デザイン リソース

開発者コミュニティ

{ "ctalist":[ { "link" : "https://community.infineon.com/t5/forums/postpage/choose-node/true", "label" : "コミュニティに質問する", "labelEn" : "コミュニティに質問する" }, { "link" : "https://community.infineon.com/", "label" : "すべてのディスカッションを表示", "labelEn" : "すべてのディスカッションを表示" } ] }