Background for document preview
Background for thumbnail

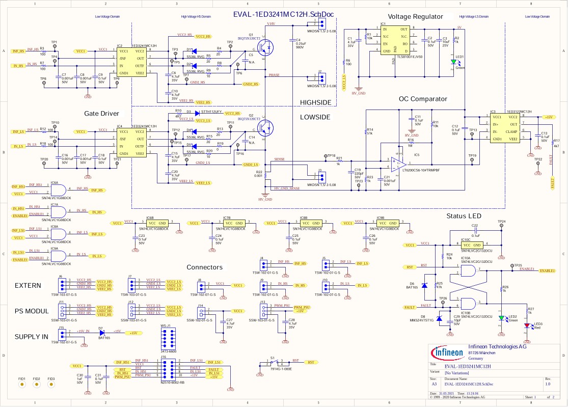
Schematics - EVAL-1ED3241MC12H

698.82 KB
Aug 02, 2021